Instance Verification Kit (IVK)
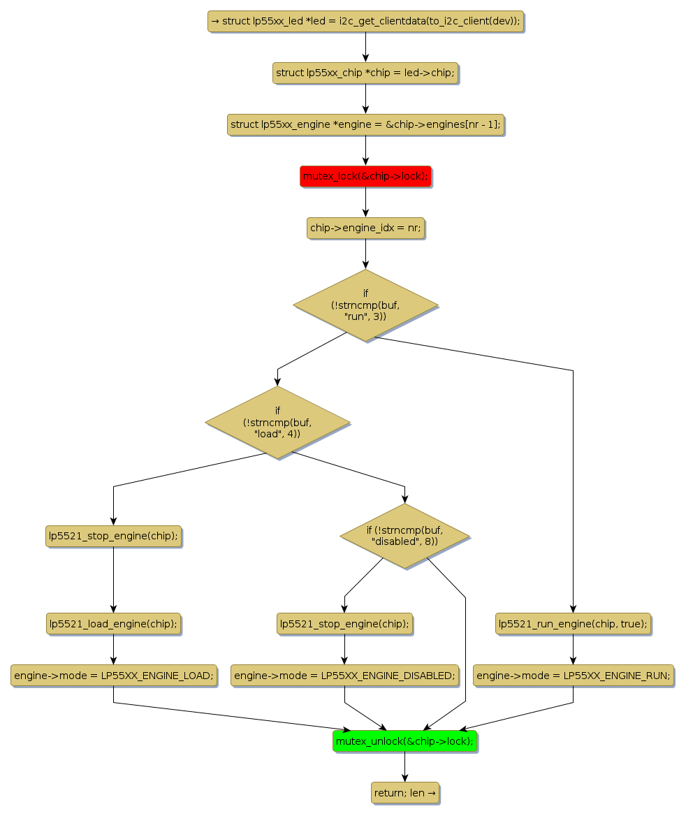
mutex lock @ [10903+24+/linux-3.19-rc1/drivers/leds/leds-lp5521.c]
Instance Signature: lock
|
The Matching Pair Graph:
|
|
Function Name
|
Control Flow Graph (CFG)
|
Events Flow Graph (EFG)
|
Source Correspondence
|
|
store_engine_mode
|
|
|
[10622+17+/linux-3.19-rc1/drivers/leds/leds-lp5521.c]
|